您现在所在的位置: 网站首页 > 政府信息公开 > 东至县人民政府(办公室) > 政策解读咨询 > 媒体解读
索引号: 11341821K168716825/202511-00055 组配分类: 媒体解读
发布机构: 东至县人民政府(办公室) 主题分类: 商贸、旅游 / 公民
名称: 【今日东至】@东至人 170万元消费券,速抢! 文号:
发布日期: 2025-11-28
【今日东至】@东至人 170万元消费券,速抢!
发布时间:2025-11-28 12:16 来源:今日东至新媒体公众号 字号:[默认 超大]

关于调整东至县2025年“徽动消费·乐享东至

第三轮消费券发放细则的通知


为加力促消费,根据上级相关部门工作安排,现对“徽动消费·乐享东至”2025年第三轮第二期政府消费券发放细则部分内容调整如下:


一、发放规模

“徽动消费·乐享东至”2025年第三轮第二期政府消费券共发放消费券170万元,其中发放家电产品购新消费券20万元,汽车购新消费券150万元


二、使用标准

(一)家电产品购新消费券

家电产品购新消费券主要用于个人购买电视机、冰箱、空调(含取暖器)、电脑(含显示器)、洗衣机、扫地机器人、家用灶具(含吸油烟机)、热水器等8类家电产品,按增值税普通发票价格(含税)给予一次性定额补贴。单张发票满500元、1000元、2000元、3000元、5000元、10000元,可分别给予50元、100元、200元、300元、500元、1000元一次性补贴。每张发票1次,补贴不找零、不能转让、转售、转赠,不兑现。

(二)汽车购新消费券

按照新车类型及《机动车销售发票》价格(含税)分档给予一次性补贴。

1.燃油乘用车:新车价格在5万元(含)以上10万元(不含)以下的,补贴3000元/辆;新车价格在10万元(含)以上20万元(不含)以下的,补贴5000元/辆;新车价格在20万元(含)以上30万元(不含)以下的,补贴7000元/辆;新车价格在30万元(含)以上的,补贴9000元/辆。

2.新能源乘用车:新车价格在5万元(含)以上10万元(不含)以下的,补贴4000元/辆;新车价格在10万元(含)以上20万元(不含)以下的,补贴6000元/辆;新车价格在20万元(含)以上30万元(不含)以下的,补贴8000元/辆;新车价格在30万元(含)以上的,补贴10000元/辆。


三、发放时间

“徽动消费·乐享东至”2025年第三轮政府消费券第二期从2025年11月28日上午8:00至2025年12月3124:00


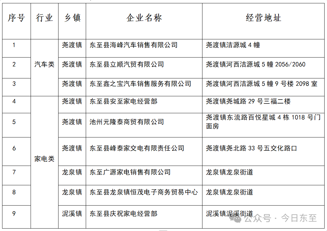
四、参与商户

 

五、申领方式

1.汽车购新消费券申领方式不变。

2.消费者在消费券发放活动时间内,在符合要求参与活动的商户处购买家电产品,消费者需对商提供本人有效身份证(正反面)、家电销售增值税普通发票(开具时间需在消费券发放活动时间内且购买商品信息要齐全)复印件领券人、销售发票上的购买人与提交的身份证需为同一人。先到先得,用完即止。消费者对资料的真实性、完整性和准确性负责,并将纸质复印件交所购家电的出售商户。一经发现弄虚作假,取消消费补贴资金,同时取消商户参与资格


六、其他

1.除上述调整外,2025年“徽动消费·乐享东至”第三轮消费券发放对象、发放方式等内容不变。

2.“徽动消费·乐享东至”2025年第三轮政府消费券第一期已参与发放活动的对象按原补贴标准执行。

3.各参与商户必须在县商务局的统筹安排下参与活动,县商务局根据消费券核销情况动态对发券种类和数量进行统一调配。

4.本次家电产品购新消费券与安徽省家电及数码“焕新”补贴不能重复享受,安装、运输、保险等服务费不得计入商品价格当中。

5.活动期间,购新消费券由各活动商户先行垫付消费券补贴金额。活动结束后,由活动商户提供核销资料,县商务局进行审核,审核后兑现至各活动商户账户